色中色
西北工业大学
|
English
|
翱翔门户
|
网站色中色
色中色概况
色中色简介
领导介绍
历任领导
机构设置
历史沿革
人才培养
本科生教育
研究生教育
教学成果
师资队伍
师资队伍
两院院士
国家级领军人才
国家级青年人才
科学研究
科研概况
科研方向
科研平台
科研服务
党群工作
党委概况
党建园地
工会教代会
学生工作
学生党建
学生就业
常用下载
规章制度
学生组织
国际合作
合作概况
合作项目
联合研究机构
常用下载
人才招聘
校友动态
校友动态
校友风采
杰出校友
教学成果
党建活动
特色做法
获奖
社会影响
西北工业
English
翱翔门户
网站色中色
学院新闻
通知公告
教育教学
科学研究
学生活动
色中色概况
色中色简介
领导介绍
历任领导
机构设置
历史沿革
人才培养
本科生教育
研究生教育
教学成果
师资队伍
师资队伍
两院院士
国家级领军人才
国家级青年人才
科学研究
科研概况
科研方向
科研平台
科研服务
党群工作
党委概况
党建园地
工会教代会
学生工作
学生党建
学生就业
常用下载
规章制度
学生组织
国际合作
合作概况
合作项目
联合研究机构
常用下载
人才招聘
校友动态
校友动态
校友风采
杰出校友
教学成果
党建活动
特色做法
获奖
社会影响
通知公告
当前位置:
网站色中色
>
通知公告
>
正文
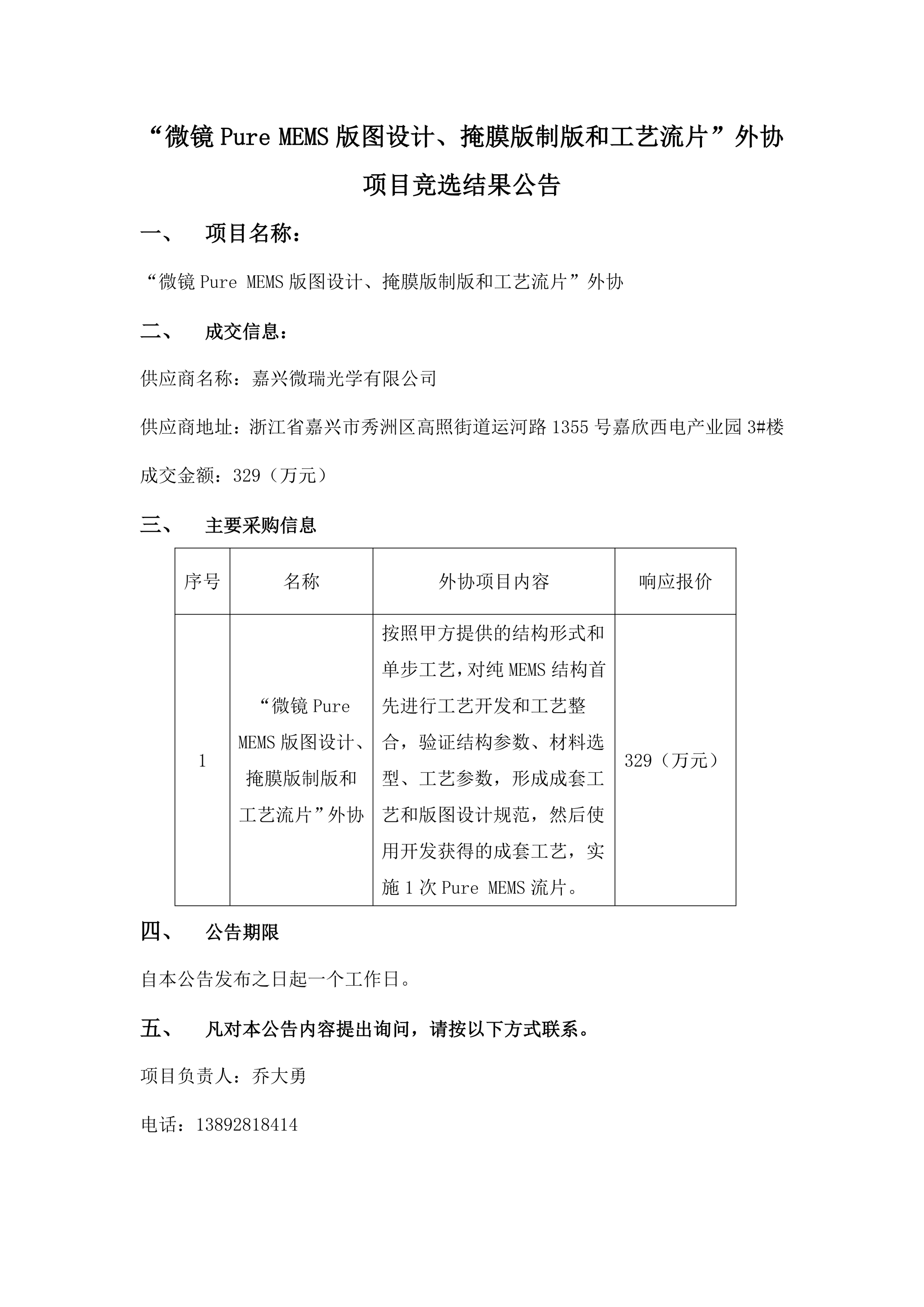
“微镜Pure MEMS版图设计、掩膜版制版和工艺流片”外协项目竞选结果公告
编辑:秦佳男
审核领导:罗明
发布时间:2026年02月02日 09:59
点击: